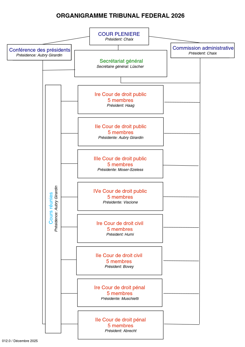
Pour pouvoir assumer son rôle et faire face à toutes ses nouvelles tâches, le Tribunal fédéral a modifié son organisation interne. Formé à l'origine d'une seule chambre, il se compose actuellement de huit cours: deux cours de droit civil, quatre cours de droit public et deux cours de droit pénal. Le siège du Tribunal fédéral est situé à Lausanne, la troisième et la quatrième cour de droit public sont à Lucerne.
